for bioinformatics and data analysis
ZJU LSI Jianglab
2024-04-19
My favorite programming language is R, I have developed some R packages:


It contains many useful functions for statistics and visualization.

Go down 👇




Built-in steps in the micro_sbatch():
Taxonkit is a Practical and Efficient NCBI Taxonomy Toolkit.
You can use Taxonkit in R by pctax interface as followed:
taxid Kingdom Phylum Class
1 562 k__Bacteria p__Pseudomonadota c__Gammaproteobacteria
2 9606 k__Eukaryota p__Chordata c__Mammalia
Order Family Genus Species
1 o__Enterobacterales f__Enterobacteriaceae g__Escherichia s__Escherichia coli
2 o__Primates f__Hominidae g__Homo s__Homo sapiens
Unified input and output format of one type of analysis for convenient downstream



The pctax package includes some built-in cycling pathways, which enables users to conveniently visualize all genes or KO (KEGG Orthology) involved in these pathways.



library(MetaNet)
multi_net_build(list(
Microbiome = micro,
Metabolome = metab,
Transcriptome = transc
)) -> multi1
# set vertex_class
multi1_with_anno <- c_net_set(multi1, micro_g, metab_g, transc_g,
vertex_class = c("Phylum", "kingdom", "type"))
# set vertex_size
multi1_with_anno <- c_net_set(multi1_with_anno,
data.frame("Abundance1" = colSums(micro)),
data.frame("Abundance2" = colSums(metab)),
data.frame("Abundance3" = colSums(transc)),
vertex_size = paste0("Abundance", 1:3)
)
plot(multi1_with_anno)













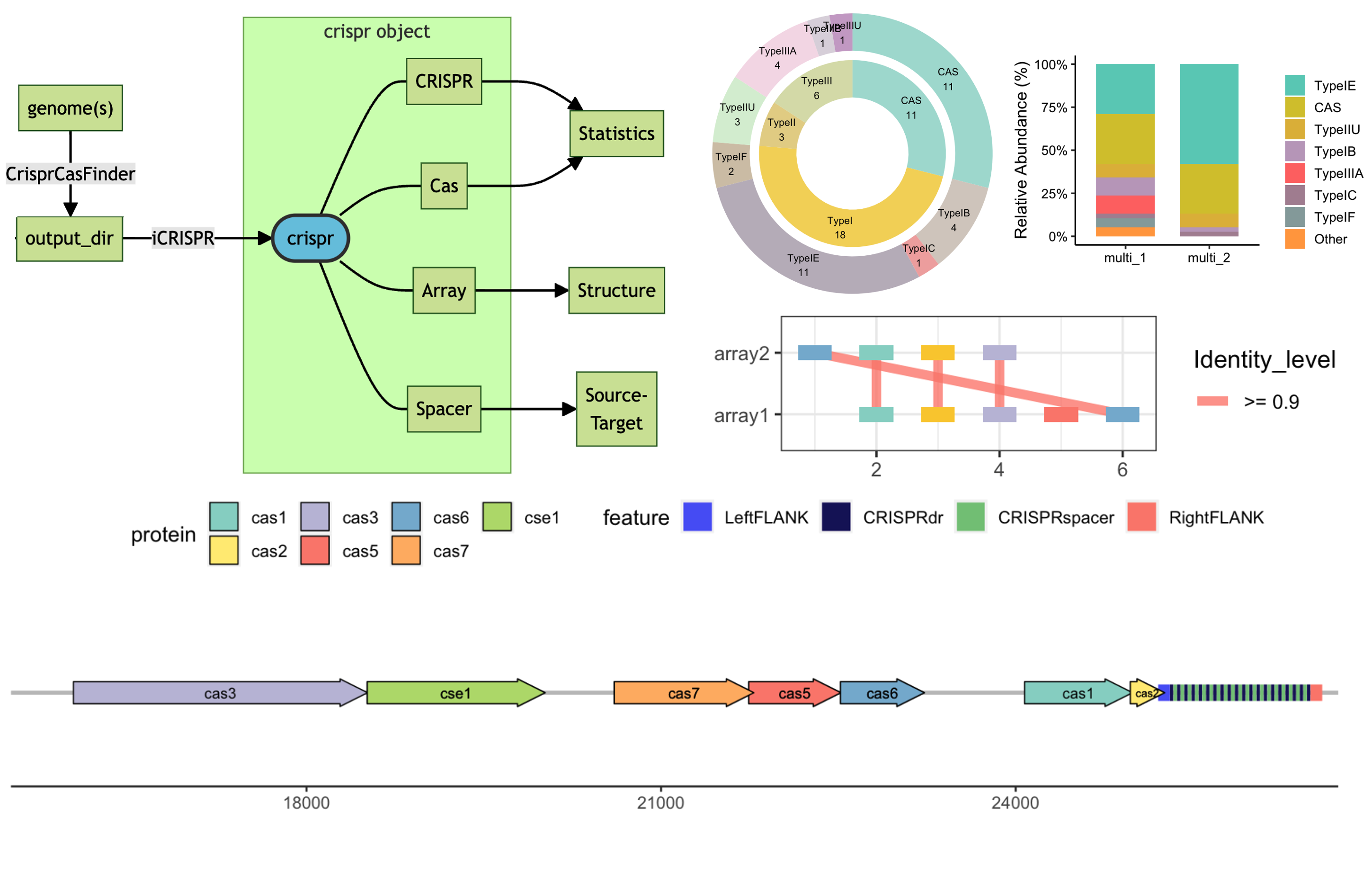
CRISPR/Cas9 system analysis in genomics and metagenomics.


It provides some interesting functions for plotting.